9 年
手机商铺
公司新闻/正文
1405 人阅读发布时间:2019-10-09 10:03
| 队列 | 队列组成 | 实验手段 |
| 鉴定队列 | 5个肺腺癌(LUAD)患者的癌组织和癌旁组织 5个肺鳞癌(LUSC)患者的癌组织和癌旁组织 |
circRNA-seq |
| 验证队列 | 42个肺腺癌(LUAD)患者的癌组织和癌旁组织 25个肺鳞癌(LUSC)患者的癌组织和癌旁组织 |
qPCR |


二、差异circRNA分析和潜在标志circRNA的筛选。
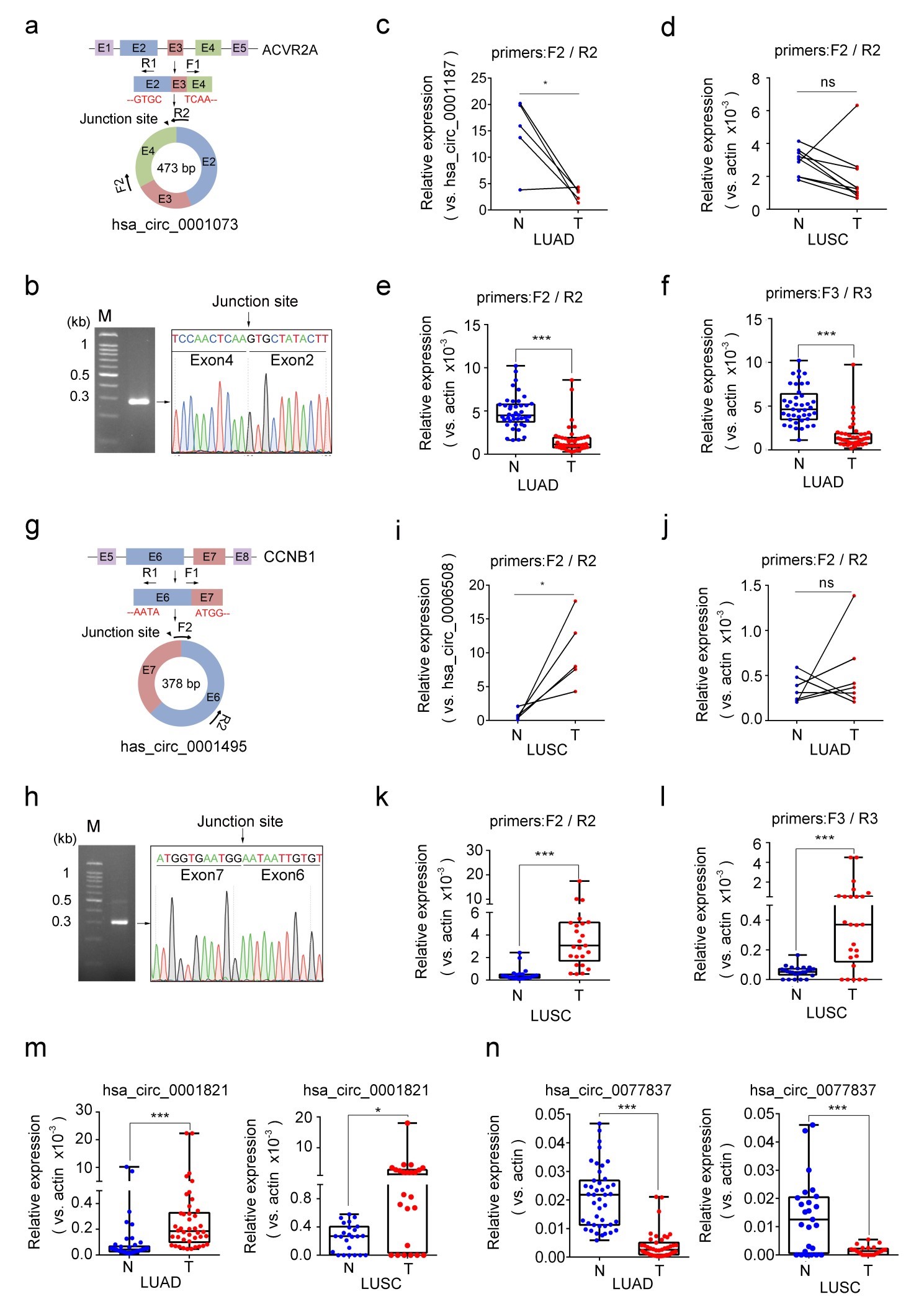
接下来作者对2种癌症类型癌组织和癌旁组织差异的circRNA进行了鉴定,发现:
1.在肺腺癌癌组织和癌旁组织中,筛选出50个差异circRNA;
2.在肺鳞癌癌组织和癌旁组织中,筛选出172个显著差异circRNA;

接下来作者对筛选出来的circRNA进行了进一步的挑选,并使用验证队列来检测这些circRNA差异的普遍性和特异性。作者的目的是为了筛选出肺腺癌和肺鳞癌特异的circRNA,并筛选出可以作为这两种癌症公共标志物的circRNA,因此在上述3组中挑选了表达量最高的circRNA进行验证:
1.hsa_circ_0001073在肺腺癌中差异显著;
2.hsa_circ_0001495在鳞状细胞癌中差异显著;
3.hsa_circ_0077837和hsa_circ_0001821则在两种癌组织中都有显著差异。
hsa_circ_0001073和hsa_circ_0001495在qPCR验证结果与二代测序结果一致,前者在肺腺癌中显著下调,后者只在鳞状细胞癌中有高表达。且差异在人群中极显著,说明这2个circRNA具备分别作为肺腺癌和肺鳞癌标志物的潜质;
针对在两种癌组织中共同差异的hsa_circ_0077837和hsa_circ_0001821,作者设计引物使用qPCR在67个非小细胞肺癌患者的组织中进行qPCR验证,结果显示hsa_circ_0077837显著上调,hsa_circ_0001821显著下调,与鉴定队列的结果一致;且差异在人群中极显著,说明可能是2个有价值的肺癌标志物;

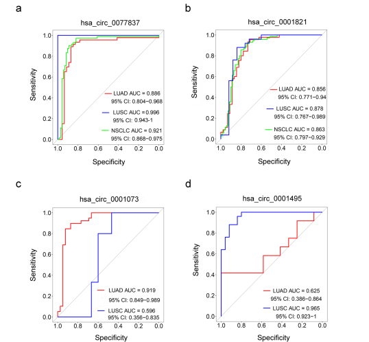
最后,这些经过验证的差异circRNA是否能作为非小细胞肺癌诊断的生物分子标记?作者对检测样品进行了ROC曲线分析,结果显示:
1.hsa_circ_0077837和hsa_circ_0001821可以作为检测非小细胞肺癌的生物标记,不能作为区分肺腺癌和鳞状细胞癌的生物标记;
2.hsa_circ_0001073和hsa_circ_0001495可以分别作为生物标记来预测肺腺癌和鳞状细胞癌。

总结
这是一篇典型的且成功的分子标志物研究的文章。如果相关领域没有类似报道,并且手中又具备丰富的样本库,那么就可以进行这样的尝试。并且,思路可以拓宽到其他的新型分子中,如lncRNA、miRNA、RNA甲基化位点等等等等。本文的一大缺憾是没有将环状RNA稳定性极高的优势发挥出来:由于circRNA稳定性很强,因此在外周血中可以稳定存在。本文通过组织鉴定出来的circRNA,如果在血液中不能被检测到,实际上是没有诊断价值的。因此一个好的思路应该增加这些患者手术前、手术后的血液样品,对这些circRNA在血液中的存在与否、浓度进行检测,就是一个完整的标志物研究的工作了。