9 年
手机商铺
公司新闻/正文
556 人阅读发布时间:2025-06-10 15:23
结直肠癌(Colorectal Cancer, CRC)是全球第三大常见癌症类型,其治疗一直是医学领域的重大挑战。在 CRC 的治疗中,肿瘤相关巨噬细胞(Tumor-Associated Macrophages, TAMs)的作用日益受到关注。TAMs 被认为能够促进药物耐受性,影响治疗效果。腺苷脱氨酶作用于 RNA(Adenosine Deaminase Acting on RNA, ADAR)是一种关键的 RNA 编辑酶,它通过诱导 RNA 的腺苷-肌苷(A-to-I)编辑,对重要的癌基因进行转录后修饰。近年来,研究发现 ADAR1 在多种癌症中表达异常,并与不良预后相关,但其在 CRC 中的具体作用机制尚不清楚。
(一)ADAR1 高表达巨噬细胞在结直肠癌组织中的发现
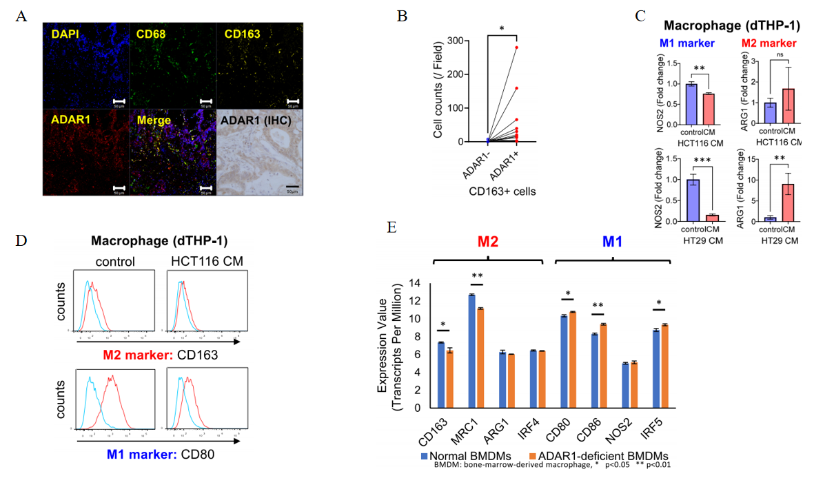
研究者对 2011 年至 2023 年间在冈山大学医院接受原发肿瘤切除的 151 例有远处转移的 CRC 患者进行了分析。通过免疫组化(IHC)分析发现,ADAR1 在癌细胞和单核细胞中的表达强度存在强正相关(Fig. 1A)。ADAR1 阳性的单核细胞同时表达 CD68 和 CD163,后者是 M2 型巨噬细胞的标志物(Fig. 1B)。此外,高 ADAR1 表达的 CRC 患者在远端转移后的生存期更短(Fig. 1C),提示 ADAR1 高表达的巨噬细胞可能与 CRC 的进展密切相关。
(二)CRC 细胞促进 ADAR1 表达和 RNA 编辑在巨噬细胞中的诱导
实验中,研究者将结肠癌细胞系(HCT116 和 HT29)的培养基添加到巨噬细胞模型(经PMA 处理的THP-1)中,发现巨噬细胞中 ADAR1 的 RNA 和蛋白表达水平显著增加(Fig. 2A)。进一步分析发现,癌细胞分泌的促炎细胞因子(如 IL-1、IL-2、IL-5 等)能够激活 JAK/STAT 通路,从而促进 ADAR1 表达(Fig. 2B)。此外,研究还发现癌细胞通过外泌体将 ADAR1 蛋白直接传递给巨噬细胞(Fig. 2C),增加了巨噬细胞中 ADAR1 的含量(Fig. 2D),并促进了 AZIN1 和 GLI1 的 RNA 编辑(Fig. 2E)。
(三)ADAR1 促进巨噬细胞向 M2 型极化
通过多重荧光免疫染色,研究者发现 CRC 组织中大多数 CD68 阳性的巨噬细胞同时表达 ADAR1 和 CD163,表明这些巨噬细胞具有 M2 型特征(Fig. 3A、B)。当将癌细胞培养基添加到巨噬细胞中时,M1 型标志物 NOS2 的转录活性降低,而 M2 型标志物 ARG1 的转录活性增加(Fig. 3C)。流式细胞术结果也显示,癌细胞培养基能够抑制巨噬细胞的 M1 特征,使其更倾向于 M2 型(Fig. 3D)。此外,ADAR1 缺陷的小鼠骨髓来源巨噬细胞中 M2 标志物减少,而 M1 标志物增加(Fig. 3E),进一步证实了 ADAR1 在巨噬细胞极化中的关键作用。研究还揭示了 ADAR1 通过 RNA 编辑 AZIN1,导致多胺合成增加,从而促进巨噬细胞向 M2 型极化的过程(Fig. 3F - H)。

(四)ADAR1 高表达巨噬细胞诱导 CRC 细胞对奥沙利铂耐药
研究发现,对奥沙利铂治疗无响应的 CRC 患者肿瘤组织中 TAMs 的 ADAR1 表达水平更高(Fig. 4A)。体外共培养实验表明,HCT116 细胞与巨噬细胞共培养时会诱导对奥沙利铂的耐药性,而通过 siRNA 敲低巨噬细胞中的 ADAR1 可以阻止这种耐药性的产生(Fig. 4B、C)。动物模型实验也证实了这一结果,敲低 ADAR1 的巨噬细胞能够增强奥沙利铂抑制肿瘤生长的效果(Fig. 4D)。通过基因表达分析发现,ADAR1 高表达巨噬细胞中与转移和化疗耐药相关的通路富集,特别是分泌型磷酸蛋白 1(SPP1)的表达上调(Fig. 4E)。免疫组化染色和体外实验均证实 ADAR1 高表达巨噬细胞中 SPP1 表达增加(Fig. 4F、G)。研究还揭示了 GLI1 的 RNA 编辑在促进 SPP1 产生中的作用,癌细胞培养基能够通过提高巨噬细胞中 ADAR1 的表达来增加 GLI1 的 RNA 编辑,进而提高 SPP1 的产生效率,最终通过激活 CRC 细胞中的 NFκB 通路诱导奥沙利铂耐药(Fig. 4H)。

KEGG 通路分析和基因表达分析显示,ADAR1 高表达的 CRC 中 JAK/STAT 通路被激活,ADAR1 与 JAK 家族成员的表达呈强相关性(Fig. 5A)。实验中,在添加癌细胞培养基的同时向巨噬细胞中加入 JAK 抑制剂(filgotinib),发现能够降低巨噬细胞中 ADAR1 的表达(Fig. 5B)和 GLI1 的 RNA 编辑(Fig. 5C)。在动物模型中,与单独使用奥沙利铂相比,奥沙利铂联合 JAK 抑制剂治疗能够显著抑制肿瘤生长(Fig. 5D),且在联合治疗组的肿瘤组织中 ADAR1 表达降低(Fig. 5E),表明 JAK 抑制剂有望成为克服 CRC 中 ADAR1 高表达巨噬细胞介导的奥沙利铂耐药的治疗策略。

本研究深入揭示了 ADAR1 高表达肿瘤相关巨噬细胞在结直肠癌中的重要作用。研究证实,CRC 细胞能够通过多种机制诱导巨噬细胞中 ADAR1 的表达,进而促进 RNA 编辑,导致巨噬细胞向 M2 型极化,并通过分泌 SPP1 激活 CRC 细胞中的 NFκB 通路,诱导对奥沙利铂的耐药性。此外,研究还发现 JAK 抑制剂能够通过抑制 ADAR1 表达和 GLI1 RNA 编辑来克服这种耐药性。这些发现不仅为理解 CRC 的耐药机制提供了新的视角,也为开发新的治疗策略提供了潜在的靶点。未来的研究可以进一步探索 ADAR1 在 CRC 发展和耐药中的其他作用机制,以及寻找更有效的 ADAR1 抑制剂或联合治疗方案,以改善 CRC 患者的治疗效果和预后。
技术关联:纳米孔直接RNA测序在RNA编辑研究中的应用
本研究采用RNA编辑位点特异性定量PCR(RESS q-PCR)检测AZIN1/GLI1编辑,该方法需特异性引物设计且通量有限。纳米孔直接RNA测序(Direct RNA Sequencing) 技术直接读取RNA碱基修饰(包括肌苷),避免cDNA转换和PCR扩增偏好性,精准解析全转录组范围的RNA编辑事件。
我司提供纳米孔直接RNA测序服务