武汉康测科技有限公司

9

手机商铺

qrcode
商家活跃:
产品热度:
  • NaN
  • 0
  • 0
  • 1
  • 0
T细胞受体(TCR)测序/免疫组库测序
询价

武汉康测科技有限公司

入驻年限:9

  • 联系人:

    张经理

  • 所在地区:

    湖北 武汉市 洪山区

  • 业务范围:

    技术服务、试剂

  • 经营模式:

    生产厂商

在线沟通

公司新闻/正文

工程化外泌体修复受损细胞内吞作用并减轻椎间盘退变

1993 人阅读发布时间:2021-11-25 10:38

新闻图片1
研究背景
椎间盘退变(intervertebral disc degeneration,IDD)是引起下腰痛的主要原因,开发IDD的有效治疗措施是椎间盘研究中的焦点之一。干细胞治疗是实现组织修复的重要手段之一。
外泌体(EVs)是间充质干细胞 (MSC) 治疗肌肉骨骼退行性疾病——包括椎间盘退变——的潜在治疗方式。通常,EVs被内化,传递生物活性分子,使受体细胞发生表型变化。为了在 IDD 治疗中有效利用EVs,了解EVs摄取的机制至关重要。
2021年9月,华中科技大学同济医学院附属协和医院杨操教授团队在《ACS Nano》上发表研究论文“Engineering Extracellular Vesicles Restore the Impaired Cellular Uptake and Attenuate Intervertebral Disc Degeneration”,该项研究探索了干细胞来源外泌体被髓核细胞(nucleus pulposus cells,NPCs)内吞的机制及其在椎间盘退变治疗中的应用。康测的转录组测序帮助老师验证了一个重要假设哦,让我们一起先睹为快吧~~

研究结果
1. MSC共培养系统改善TNF-α处理的NPCs细胞焦亡
作者首先利用TNF-α处理NPCs,如下图A所示,作者通过WB检测了焦亡标志蛋白在50 ng/mL TNF-α处理下不同时间点的表达量,发现其中的cleaved caspase-1 (C-caspase-1)和GSDMD-N及NLRP3蛋白表达量相对对照组显著增加,且与处理时间正相关。

新闻图片2

为了进一步研究MSCs对NPCs的治疗作用,作者构建了如下图B所示的细胞间接接触共培养模型。通过该共培养系统,作者检测到MSCs共培养可显著降低NPCs中C-caspase-1、GSDMD-N和NLRP3的表达,且随着共培养时间的增加,这种治疗效果更加明显。同时,如下图D和E所示,免疫荧光分析表明MSC共培养组的细胞焦亡率也显著降低,且与共培养时间呈反比。

新闻图片3
新闻图片4

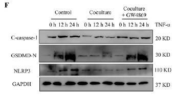
随后,作者使用特异性抑制外泌体分泌试剂GW4869处理MSCs,如下图F所示,焦亡相关蛋白表达量升高,确定抑制外泌体分泌会破坏MSCs在NPCs中共培养的治疗效果。同时,如图G和H所示,免疫荧光分析也显示GW4869处理增加了共培养组NPCs细胞焦亡率。

新闻图片5
新闻图片6

以上结果表明,外泌体可能介导了MSC共培养的治疗效果,但其具体机制仍有待进一步研究。

2. MSC来源的外泌体可抑制TNF-α诱导的NPCs细胞焦亡。
为了确认EVs的效果,作者将EVs从MSC培养基中分离后孵育NPCs,与对照组(PBS或不含EV的培养基(CM)培养的NPCs)相比,EVs处理组降低了TNF-α处理的NPCs中C-caspase-1、GSDMD-N和NLRP3的表达(下图A),免疫荧光分析也同样发现与EVs孵育显著降低NPCs的细胞焦亡率(下图B)。

新闻图片7

此外,作者发现TNF-α处理的NPCs中,Peroxiredoxin-2 (Prx2,过氧化物酶2)的表达水平降低,而在添加EVs培养时则显著升高(下图D),说明Prx2被输送到NPCs中

新闻图片8

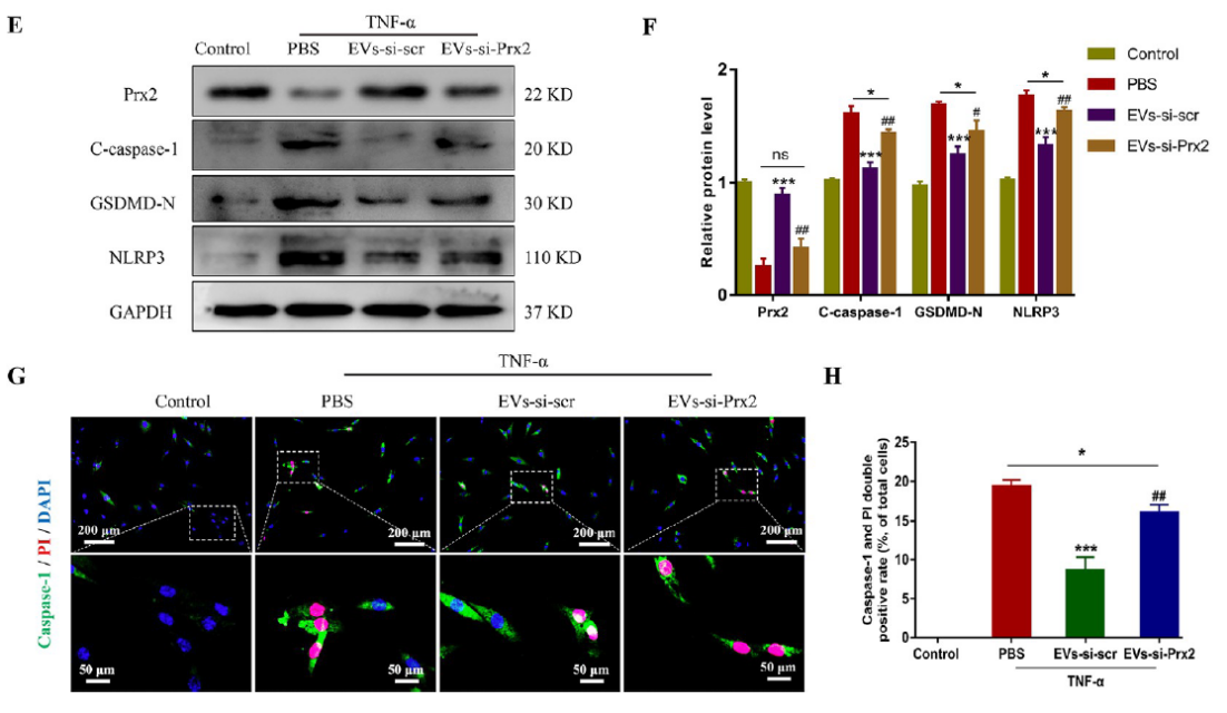
为了进一步研究Prx2的作用,作者利用siRNA敲低改基因,WB检测发现EVs-si-Prx2组中C-caspase-1、GSDMD-N、NLRP3的表达水平高于EVs-si-scr组(下图E和F),免疫荧光分析也显示,EVs-si-Prx2处理组相比EVs-si-scr组,NPCs细胞焦亡率显著升高(下图G和H)。

新闻图片9

这些结果表明Prx2在EV介导的治疗效果中发挥作用,同时EVs中Prx2水平的降低一定程度上影响了NPCs的治疗效果。

3. 降低NPCs中EVs的吸收对不利于治疗
经TNF-α预处理的NPCs与EVs孵育,发现EV孵育对焦亡相关蛋白的表达水平影响不大(下图A和B),流式细胞仪的检测结果也表明TNF-α-24h和TNF-α-36h组中标记的NPCs活率降低,表明EV吸收受损(下图C和D)。

新闻图片10
新闻图片11

这些发现表明,TNF-α处理降低了EVs吸收,不利于治疗

4. 细胞吸收EVs依赖于Caveolae介导的内吞作用
为了阐明EVs吸收的机制,作者使用了不同的胞吞通路抑制剂处理NPCs。通过PKH-26标记EVs并与NPCs孵育后,流式细胞仪检测发现,加入氯丙嗪(chlorpromazine,可阻断网格蛋白介导的内吞作用)或青霉素 (wortmannin,磷酸肌苷3-激酶的抑制剂)对EVs的吸收几乎没有影响,而胆固醇合成动力蛋白抑制剂dynasore和辛伐他汀(simvastatin)的添加可显著降低NPCs对EVs的吸收(下图A和B)。

新闻图片12

因此作者推测,caveolae/lipid可能参与了EV的内化过程。为了验证这一假设,作者利用RNA-seq,分析TNF-α处理不同时间点的NPCs的基因表达情况(下图C),如图D的GO富集分析显示差异下调基因与脂质代谢过程、肝素和糖胺聚糖结合相关,有力支持了作者此前提出的猜想。

新闻图片13

基于RNA-seq结果,作者进一步进行EVs吸收的机制探究,发现在TNF-α处理的NPCs中,凹陷蛋白相关蛋白2(Caveolae associated protein 2,Cavin-2)的表达显著降低,co-IP分析结果表明,在NPCs中,Cavin-2与Caveolin-1结合(图F)。同时作者构建了敲低Cavin-2的NPCs (图E),并利用流式细胞仪检测发现Cavin-2敲低显著降低EV吸收(下图G&H)。

新闻图片14
新闻图片15

这些结果表明,NPCs的EV吸收是由依赖caveolae的内吞作用介导的,而Cavin-2在这一过程中发挥了关键作用

5. 改造EVs可使受损NPCs重新获得治疗效果
为了修复NPCs的内吞通路,作者利用基因编辑技术设计了改良的EVs,构建了Cavin-2表达载体,并将其转染到MSCs中(下图A)。

新闻图片16

作者从对照MSCs (C-EVs)和转染Cavin-2的MSCs (M-EVs)中分离出EVs,如下图B和C所示,检测发现C-EVs和M-EVs的形态和尺寸分析无显著差异。WB检测细胞和EV部分的Cavin-2蛋白水平,表明Cavin-2在M-EVs中高表达(下图D)。

新闻图片17

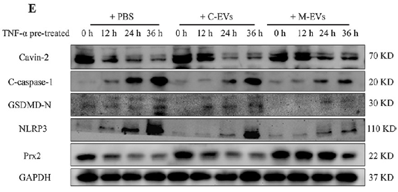
为了评估C-EVs和M-EVs对NPCs的影响,作者检测了TNF-α预处理的NPCs中细胞焦亡相关蛋白的水平(下图E),并利用免疫荧光(下图F)和流式细胞仪检测(下图G),进一步评估NPCs胞外细胞内吞作用的差异,表明M-EV组的内吞吸收率高于C-EV组。

新闻图片18
新闻图片19

这些结果表明,经Cavin-2工程改造的EVs能够恢复NPCs的细胞内吞作用的吸收功能,对受损NPCs具有更好的治疗效果

6.改良EVs在三维水凝胶中恢复NPCs的囊泡吸收
作者构建了三维海藻酸水凝胶体外培养模型,模拟体内Cavin-2改造的EVs对NPCs的影响(下图A),利用该模型,作者发现在TNF-α受损的NPCs中对C-EVs和M-EVs的吸收率不同(下图B)。同时,基于标记EVs荧光强度分析,TNF-α未处理的NPCs中C-EVs和M-EVs的吸收率相似。而与M-EVs相比,TNF-α处理的NPCs对C-EVs的吸收显著减少(下图C)。

新闻图片20

作者还在该模型中评估了EVs孵育的NPCs的细胞活力,与此前结果一致,TNF-α治疗可诱导NPCs死亡,C-EVs或M-EVs均可部分挽救TNF-α的效应。与C-EVs相比,M-EVs在TNF-α处理的NPCs上表现出较低的死亡率(下图G)。

新闻图片21

综上所述,M-EVs能够恢复受损NPCs囊泡吸收能力

7. EVs改造工程对体外椎间盘培养模型有治疗效果
作者研究了Cavin-2改造的EVs是否能够在椎间盘退变治疗中发挥作用。在离体椎间盘培养模型中,整个椎间盘器官被分离并在培养基中培养,这使得能够使用外部添加剂在器官水平上做检测(下图A)。作者一周内重复EV注射程序,体外成像显示C-EVs或M-EVs在椎间盘内留存超过一周(下图B)。

新闻图片22

此前的研究发现,退变椎间盘的特征是髓核区域缩小、纤维环伴纤维破裂。作者通过苏木.精伊红(HE)和藏红花素O-fast green (S-O)染色观察大鼠椎间盘髓核和纤维环的形态和细胞稀疏性。对这些组织学染色结果量化后发现,TNF-α导致大鼠椎间盘的退行性病变,给药C-EVs或M-EVs可延缓IDD进展(图7F)。M-EVs对IDD的治疗效果优于C-EVs。TUNEL分析结果表明,与C-EVs相比,M-EVs更明显地降低了TNF-α诱导的细胞死亡(图7H)。

新闻图片23

总之,这些数据表明,在体外模型中,工程改造的EVs具有更好的椎间盘退变治疗效果

研究结论
本项研究发现,干细胞外泌体通过递送抗氧化蛋白可缓解髓核细胞焦亡,减缓细胞的损伤与退变。然而,细胞功能下降的髓核细胞对干细胞外泌体表现出较低的摄取效率,极大地影响了细胞外囊泡的治疗效率。进一步研究发现,Cavin-2在髓核细胞内吞外泌体的过程中发挥重要作用,Cavin-2的丢失导致髓核细胞对外泌体内吞效率降低。通过对母体干细胞改造,获得表达Cavin-2的工程化外泌体,此类囊泡可有效恢复髓核细胞对外泌体的摄取效率,提升此类细胞外囊泡在椎间盘退变中的治疗效果。该研究探索了髓核细胞对干细胞来源外泌体的吸收机制,并设计了内吞性能优化的工程化外泌体用于椎间盘退变的治疗,为细胞外囊泡在椎间盘损伤修复领域中的应用提供新的思路。

新闻图片24

(A,炎症环境下髓核细胞(NPCs)内吞途径受损,对外泌体的吸收效率降低,致使外泌体治疗效率下降;B,工程化外泌体可改善髓核细胞的内吞活性,增加细胞对外泌体的细胞吸收量,进而提升外泌体在椎间盘退变中的应用效果)

参考文献
Liao Z, Liu H, Ma L, et al. Engineering Extracellular Vesicles Restore the Impaired Cellular Uptake and Attenuate Intervertebral Disc Degeneration[J]. ACS nano, 2021.

上一篇

circRNA编码蛋白也能调控转录?p113结合ZRF1/BRD4促进癌症进程

下一篇

胚胎干细胞中内源性逆转录酶和核糖核酸酶介导的抗病毒机制

更多资讯

我的询价