武汉康测科技有限公司

8

手机商铺

qrcode
商家活跃:
产品热度:
  • NaN
  • 0.2999999999999998
  • 0.2999999999999998
  • 1.2999999999999998
  • 0.2999999999999998

武汉康测科技有限公司

入驻年限:8

  • 联系人:

    张经理

  • 所在地区:

    湖北 武汉市 洪山区

  • 业务范围:

    技术服务、试剂

  • 经营模式:

    生产厂商

在线沟通

公司新闻/正文

胚胎干细胞中内源性逆转录酶和核糖核酸酶介导的抗病毒机制

1165 人阅读发布时间:2021-11-25 10:12

胚胎干细胞中内源性逆转录酶和核糖核酸酶介导的抗病毒机制
名词缩写和解释:
mESCs:小鼠胚胎干细胞
MEF:小鼠胚胎成纤维细胞
脑心肌炎病毒(EMCV):一种在细胞质中复制的单链RNA病毒。
小鼠肝炎病毒(MHV):属于冠状病毒科β冠状病毒属,单链RNA病毒。
内源性逆转录病毒(ERV):在哺乳动物的基因组中,存在大量逆转录病毒序列,称为内源性逆转录病毒(ERV),由逆转录病毒感染、病毒基因组逆转录和整合事件引起。

研究背景
基于核酸的防御系统在抗病毒过程中发挥着重要作用,例如,CRISPR/Cas采用RNA引导的DNA切割来防止DNA噬菌体感染,RNA干扰(RNAi)采用RNA引导的RNA切割来防御RNA病毒感染的。在哺乳动物细胞中,当面临病毒感染时,基于干扰素(IFN)的先天免疫提供了第一道保护。然而,早期胚胎和多能干细胞,包括胚胎干细胞(ESC),在病毒感染期间产生的IFN有缺陷,并且它们对IFN治疗的反应也很弱。尽管如此,干细胞仍能抵抗病毒感染。因此,干细胞如何应对病毒感染是一个有趣且具有挑战性的问题。最近,有报道证明干扰素刺激基因 (ISG) 和RNAi通路与ESC抗病毒感染有关。 然而,通过敲除生产siRNA的Dicer酶,RNAi 缺陷干细胞对病毒感染的抵抗力反而更强了,这表明ESC中可能存在其他复杂的抗病毒机制。本研究报道了一种新型的基于核酸的抗病毒系统,在小鼠胚胎干细胞(mESCs)中,通过DNA介导的RNA切割来抑制RNA病毒感染。值得一提的是,文中单链DNA建库测序工作是康测协助完成的哦。快来跟随小编了解作者是如何一步步发现这个新的抗病毒机制的吧~

研究思路
1. 内源性 RTase 能够抑制 mESC 中的病毒感染
作者首先用脑心肌炎病毒(EMCV)感染mESC(E14TG2a和D3)和小鼠胚胎成纤维细胞(MEF) ,结果表明,与MEF相比,mESC细胞系对EMCV的感染更具抵抗力(图1a)。在mESC中观察到的RTase活性明显高于MEF和BHK21等体细胞(图 1b)。而mESCs在分化后几乎失去了RTase活性(图 1c)。
胚胎干细胞中内源性逆转录酶和核糖核酸酶介导的抗病毒机制
图1

接着,作者通过RTase抑制剂叠氮胸苷(AZT)来研究内源性逆转录病毒 ERV的RTase活性对mESC抗病毒免疫的影响。结果表明,AZT处理显著增加了EMCV的RNA和蛋白质水平(图2d,e;),并且还增加了受感染细胞的比例和病毒滴度(图 2f,g)。这说明AZT 处理显著增强了EMCV的细胞病变效应,表明RTase能显著影响mESC抗病毒功能
胚胎干细胞中内源性逆转录酶和核糖核酸酶介导的抗病毒机制
图2

之后,作者进一步测试了AZT 对小鼠肝炎病毒 (MHV) 的影响,结果显示AZT处理能显著促进mESCs中的MHV增殖(图3k,l),表明内源性RTase的抗病毒功能也适用于其他RNA病毒。此外,作者通过LSD1(一种组蛋白H3赖氨酸4脱甲基酶,抑制MESCs和早期胚胎中ERV 的表达)抑制剂GSK-LSD1处理mESCs,结果表明,GSK-LSD1处理显著降低了mESC中EMCV的RNA、病毒蛋白和病毒滴度的水平(图 3h-j),而且MHV的感染也受到 GSK-LSD1处理的抑制(图 3k,l)。
综上,说明内源性 RTase能显著抑制mESC中RNA病毒的感染
胚胎干细胞中内源性逆转录酶和核糖核酸酶介导的抗病毒机制
胚胎干细胞中内源性逆转录酶和核糖核酸酶介导的抗病毒机制
图3

 
2. 内源性RTase引起受感染mESC细胞质中产生病毒DNA
有报道表明,哺乳动物细胞中还存在非逆转录RNA病毒的DNA 形式。接下来,作者测试了mESC中的RTase活性是否引起EMCV感染后病毒DNA (vDNA)的合成。结果表明,感染后12小时就可以在mESC中检测到vDNA(图 4a)。此外,在病毒感染后,mESCs比MEF和BHK21等体细胞产生了更多的vDNA(图 4b),并且在mESCs分化后vDNA的水平显著降低(图 4c)。相应地,AZT处理有效地抑制了vDNA的产生(图 4d),而GSK-LSD1处理增加了vDNA水平(图 4e)。因此,作者推测vDNA的产生可能是mESC中RTase抗病毒功能的原因。
随后,作者对vDNA进行了亚细胞定位(图4f),DNA荧光原位杂交(DNA FISH)也证实了vDNA定位于细胞质(图 4g)。总的来说,这些结果表明,病毒感染后mESCs中的RTase可以使细胞质中的病毒RNA产生vDNA,这种vDNA可能限制了病毒复制
胚胎干细胞中内源性逆转录酶和核糖核酸酶介导的抗病毒机制
图4

 
3. vDNA与病毒RNA形成 DNA/RNA异源双链
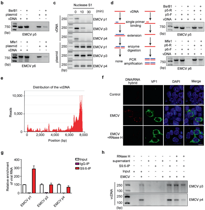
作者接下来通过处理只能切割双链DNA(dsDNA)的DNA限制性核酸内切酶BsrB1和Mfe1来研究vDNA的性质(图 5a)。结果表明,在限制性核酸内切酶处理后,含有EMCV基因组的质粒pCMV-rNJ08的PCR产物显著减少,而vDNA的PCR产物不受影响(图 5b)。 此外,vDNA对特异性消解ssDNA的S1核酸酶敏感(图 5c)。之后,作者通过使用正链或负链引物进行单向引物PCR延伸来确定vDNA相对于病毒基因组RNA链的极性。结果表明,在正链引物(p5-F和p6-F)延伸中,PCR 产物的数量显著减少(图 5d),这意味着dsDNA的形成。这些结果表明,vDNA主要由与病毒基因组RNA互补的负链ssDNA组成,命名为vcDNA
接着,作者用特定探针富集了vcDNA,并通过深度测序来分析研究vcDNA沿病毒基因组的分布。如图5e所示,vcDNA序列沿病毒基因组分布并不均匀,与基因组3'部分匹配的reads数更多。作者假设它可能以DNA/RNA(感染细胞中的病毒RNA)杂交的形式存在,之后通过特异性识别DNA/RNA杂交结构的单克隆S9.6抗体检测(图 5f),以及DNA-RNA免疫共沉淀 (DRIP) 实验(图5g、h), 最终验证了vcDNA主要存在于DNA/RNA异源双链体中,与受感染mESC中的病毒RNA一起存在
胚胎干细胞中内源性逆转录酶和核糖核酸酶介导的抗病毒机制
胚胎干细胞中内源性逆转录酶和核糖核酸酶介导的抗病毒机制
图5

 
4. RNase H1对未分化mESC中vcDNA的抗病毒功能至关重要
由于RNase H可识别和切割DNA/RNA杂交体中RNA,作者之后测试了内源性RNase H1是否参与了mESC中vcDNA的抗病毒功能。首先,作者发现受感染mESC中的DNA/RNA杂交体与细胞质中的RNase H1共定位(图 6a);其次,使用RNAscope(一种高度灵敏的 RNA 原位杂交分析)确定了病毒RNA与细胞质中的RNase H1共定位(图6b);第三,vcDNA可以被病毒感染的mESC中 RNase H1抗体免疫共沉淀(图 6c)。这些结果表明内源性RNase H1被vcDNA和病毒RNA形成的异源双链招募
胚胎干细胞中内源性逆转录酶和核糖核酸酶介导的抗病毒机制
图6

接下来,在病毒感染前,作者通过siRNA敲低RNase H1的表达来评估RNase H1是否可以调控抗病毒感染。结果表明,RNase H1耗竭显著促进了mESC中EMCV和MHV的感染,但未影响ISG的表达(图7d-f)。为了进一步研究RTase和RNase H1介导的抗病毒过程之间的关系,作者在病毒感染前用AZT或GS K-LSD1处理了RNase H1耗尽的 mESC,AZT对RTase活性的抑制显著增强了病毒感染,并且在AZT处理后RNase H1敲低未能进一步促进病毒增殖,表明RNase H1在内源性RTase下游发挥功能(图7g,h)。相比之下,敲低RNase H1 可以部分消除GSK-LSD1的抑制效果(图7i,j)。此外,RNase H1的过表达抑制了病毒感染,而失去活性的RNase H1突变体对mESC中的病毒感染没有影响(图7k-m)。这些结果表明RNase H1参与了mESC中RNA病毒复制的限制机制,且处于内源性RTase的下游
胚胎干细胞中内源性逆转录酶和核糖核酸酶介导的抗病毒机制
胚胎干细胞中内源性逆转录酶和核糖核酸酶介导的抗病毒机制
图7

总结
在这项研究中,作者揭示了mESC中以前未被表征过的抗病毒机制。病毒感染后,内源性RTase将病毒RNA逆转录为vcDNA,形成由vcDNA和病毒RNA组成的DNA/RNA杂交体。异源双链体招募RNase H1,后者水解杂交体中的病毒RNA从而抑制病毒复制。 作者将这种类型的抗病毒机制命名为ERASE(内源性RTase/RNase H介导的抗病毒系统),这意味着入侵的RNA病毒可以被ERASE擦除(图8a)。本研究结果首次证明,内源性RTase和RNase H组合通过产生与病毒基因组互补的vcDNA,在天然抗病毒防御中发挥作用切割病毒RNA。因此,ERASE代表了另一种基于核酸的抗病毒防御机制,是对已知抗病毒机制的补充(图8b)。
胚胎干细胞中内源性逆转录酶和核糖核酸酶介导的抗病毒机制
胚胎干细胞中内源性逆转录酶和核糖核酸酶介导的抗病毒机制
图8

内源性RTase和RNase H在防御mESC中RNA病毒感染的作用意味着源自病毒RNA的DNA可能具有抗病毒防御功能。本研究结果为mESCs的抗病毒机制以及内源性逆转录病毒和细胞RNase H的抗病毒功能提供了有趣的新洞见,也为研究RTases和逆转录元件在广泛生物体中的抗病毒功能提供了基础。

参考文献
Wu J, Wu C, Xing F, et al. Endogenous reverse transcriptase and RNase H-mediated antiviral mechanism in embryonic stem cells[J]. Cell Research.

上一篇

工程化外泌体修复受损细胞内吞作用并减轻椎间盘退变

下一篇

组蛋白修饰调控m6A修饰:METTL14抑制结直肠癌转移

更多资讯

我的询价